在全球能源危机和环境恶化的大背景下,港口不仅是连接水陆交通运输的重要枢纽,也是能源消耗和环境污染的主要来源。如何促进港口向绿色转型,实现港口可持续发展已成为世界各国关注的重点。作为世界航运大国,我国极其重视港区空气污染物排放问题,近年来已颁布一系列船舶岸电政策,但由于市场内生动力不足,港航企业使用岸电意愿不高,岸电技术发展受到严重限制。在船舶岸电推进对策研究方面,现有方法多针对单一主体,多局限于静态视角,且更加注重定性分析,而缺乏系统建模的思想。
近日,公司伟德国际bevictor1946盛进路教授作为第一作者在交通领域国际著名期刊《Transportation Research Part D: Transport and Environment》(SSCI、SCI检索,JCR Q1区,影响因子7.041)发表题为“Strategies of stakeholders’ selection of shore-to-ship power in China”((2023)103729)的研究论文。据悉,《Transportation Research Part D》出版的论文主要研究交通运输的环境影响、针对该类影响的对策,以及对交通运输系统设计、规划与管理的启示等,包括研究所有交通运输方式在此领域的原创性成果或综述类文章等。目前,该刊在所有交通运输类SCIE/SSCI源期刊中位居前列。
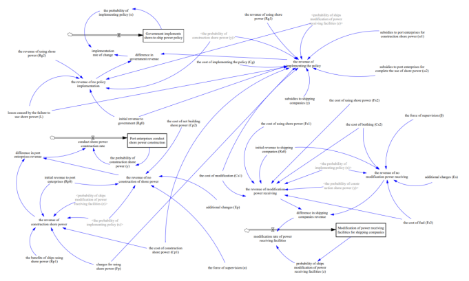
论文作者盛进路教授介绍,他和他的团队成员运用演化博弈模型和系统动力学方法,剖析了多方主体参与下的政策发展趋势,探究船舶岸电推广政策的有效性和可行性,并从三方演化博弈的角度拓展了岸电在推广博弈过程中寻求动态均衡的新视角。通过构建政府、港口企业和航运公司三方参与的演化博弈模型,动态分析了船舶岸电系统中各利益相关主体决策行为造成的影响,进而得到多元主体参与的船舶岸电推进演化机制,为岸电推进应采取的政策措施提供科学依据。
鉴于船舶岸电推进过程是一个多方参与的复杂系统,其中涉及监管与奖励相结合的情景模式,且有效协同参与各方的关系是船舶岸电高质量推进的关键。论文在船舶岸电政策实施背景下,从“政府规制+企业行为”角度出发,构建船舶岸电系统利益主体演化博弈模型,分析各主体在不同决策选择概率下的演化趋势,并探究了政策实施成本、港口使用岸电收益、船舶使用岸电费用等主要参数变化对系统演化的影响,为政府制定阶段性政策法规、进行宏观调控进行指导。此外,该文提出的岸电推进政策建议可有效提高我国港航运输业绿色发展效率。
全文链接:https://authors.elsevier.com/a/1g-Gd4rgZiq~6q

图1船舶岸电发展演化过程的三个阶段
图2 三方演化博弈系统动力学模型